加入收藏
|
网站地图
|
网站帮助
|
网站无障碍
手机站
网站首页
机构信息
动态信息
党群工作
廉政工作
工作重点
健康主题
办事服务
专业服务
交流互动
高级
检索
您的位置:
首页
>
工作重点
>
热点关注
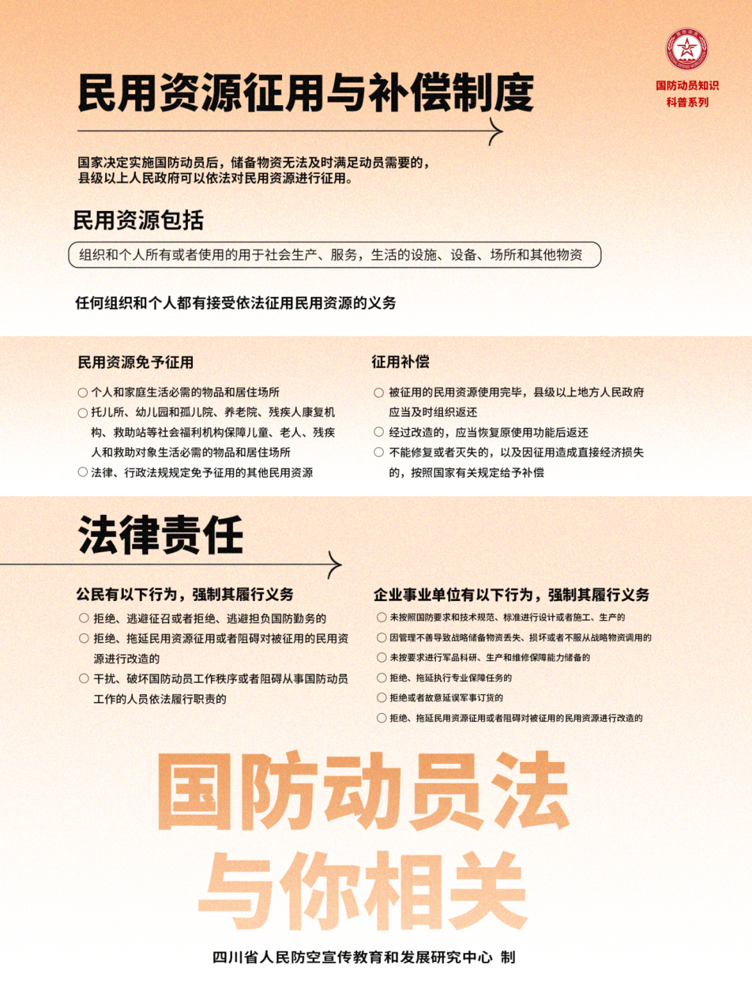
一图读懂 | 《中华人民共和国国防动员法》
来源:甘肃疾控
发布时间:2026-04-14
打印文章
字体:[
大
中
小
]
健康科普
来源:四川省人民防空宣传教育和发展研究中心
字体:[
大
中
小
]
上一篇:
爱国卫生月 ▏你的每一个小习惯,都是健康大防线
下一篇:
没有了
相关信息
一图读懂 | 《中华人民共和国国防动员法》
中华人民共和国突发公共卫生事件应对法(2025年9月12日第十四届全国人民代表大会常务委员会第十七次会议通过)
新版《中华人民共和国传染病防治法》表决通过,9月1日起施行!
中华人民共和国突发事件应对法
中华人民共和国生物安全法
指南
微信
小程序
微博
指南